Technology
Software and Hardware
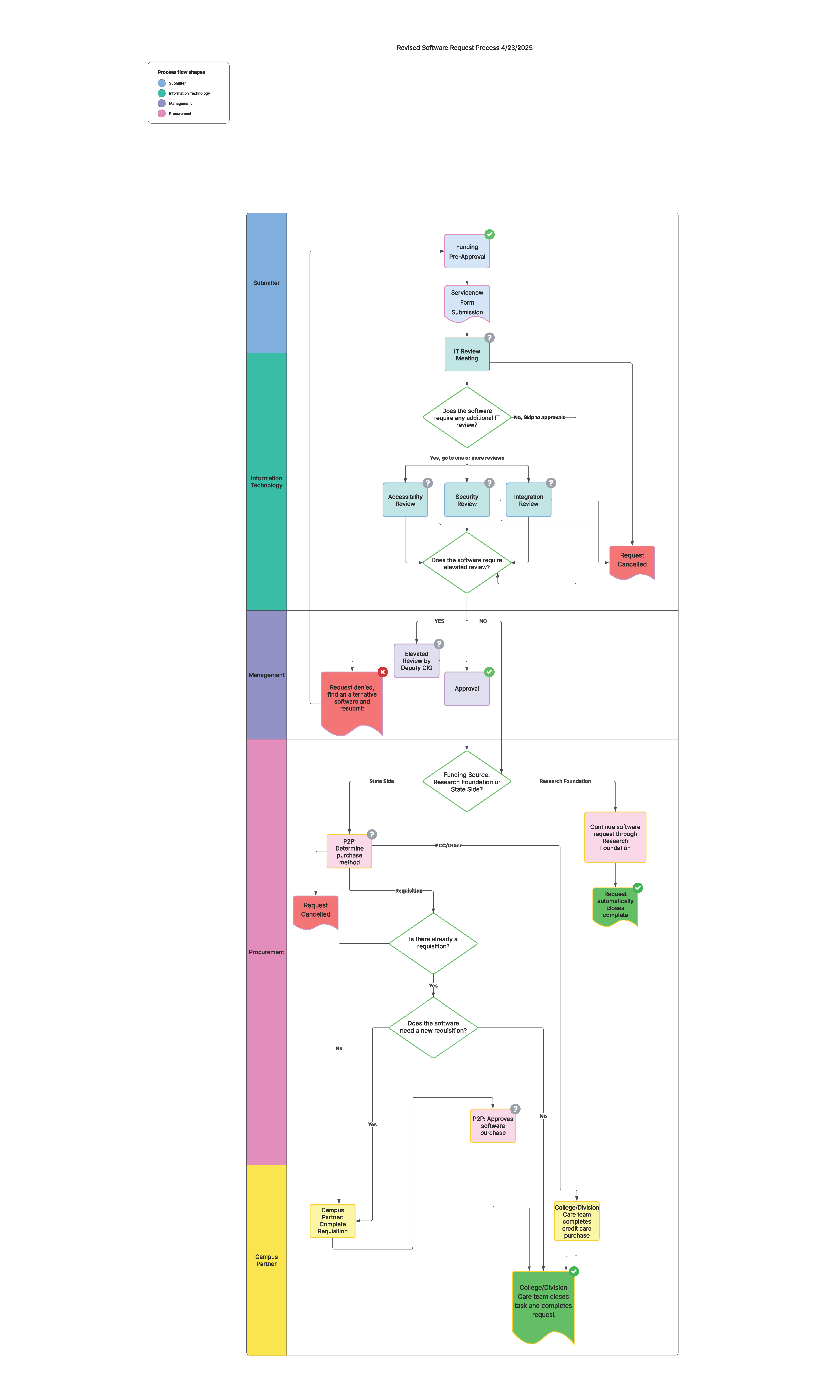
On July 1, 2025, a new Software Request process will be implemented on campus. For a demonstration on how to submit a ServiceNow - Software Request Form (SSO) please watch this training video, Procure-to-Pay - Software Request Form (Youtube). See Software Request Workflow (PDF) for outline of the process. If you have any questions, contact P2P via the Campus Care ServiceNow form.
All technology goods or services acquired in the form of software systems, software maintenance, Software as a Service (SaaS), applications, websites, digital subscriptions, or other digital technology products or sensitive items that contain level 1 or level 2 data require review and approval, even if acquired at zero cost.
Any work performed by the contractor before issuance of a PO or Agreement can be considered as having been done at the contractor’s own risk and as volunteer work. For more information, please reference the CSU Contracts and Procurement Policy.Software Request Process
All software requests must use the Software Request ServiceNow process.
- Requester provides the requested documentation and responds to additional questions via the ServiceNow - Software Request Form (SSO) process.
- Information Security team members review for security and privacy risks. If the request does not pass the security review, the security review task will be updated, the requester will be notified and the purchase may not go forward.
- Accessible Technology team members determine compliance with ATI policy. If the request does not pass the accessibility review, the requester will need to coordinate with the ATI team to complete an Equal Effective Alternate Access Plan (EEAAP) to determine a potential workaround to provide equivalent access in the instance an individual has an accommodation request or need.
- The P2P team will review the Contractual Obligations to the University which may include a review of the End User License Agreement, Terms and Conditions, and Privacy Policies. P2P will confirm if the purchase can be completed by PCC or if an Oracle requisition would be needed.
- Once all three (3) priority area reviews have been completed and approved, the campus partner to purchase with PCC or the requisition processing phase will begin.
Each Software Request submitted in ServiceNow will notify the requestor if a PCC can be used or Oracle requisition is required. As a reminder, if a PCC is being used, the software purchase must follow the Non-PO Procure-to-Pay PCC purchase threshold. For more information, please see the Non-PO Procure to Pay Policy (PDF).
Any amount over $10,000 for goods and $1,000 for services must be submitted on a requisition and should not be placed on PCC. These limits can be lower based on the commodity category outlined in the Non-PO Procure to Pay Policy (PDF).
Purchases under $50,000 require at least 1 quote.
All purchases between $50,000 - $499,999.99 require a minimum of 3 competitive quotes. If obtaining quotes from small or disabled veteran businesses, please refer to the SB/DVBE Option section below.
Purchases of $500,000 and over are required to be formally competed. If obtaining quotes from small or disabled veteran businesses, please refer to the SB/DVBE Option section below.
Small Business (SB) and/or Disabled Veteran Business (DVBE) Option
For orders of $50,000 to $250,000, SB/DVBE option is as follows:
- A minimum of 2 quotes are required from the same classification (for example, 2 small business quotes).
- The SB and/or DVBE need to be certified in California. Use CaleProcure to confirm if the vendor you are doing business with is a certified SB or DVBE.
**The University is held responsible to procure a minimum of 25% of its total spent from SB and 3% from DVBE annually.
Supplier/vendor must be appropriately licensed and must submit a Supplier Information Form (Payee Data Record Std.204) in order to do business with SDSU. For more information on how a supplier/vendor can do business with SDSU, visit the New Supplier/Vendor Registration page on the P2P website.
- Permitted Payment Options: Subject to the above requirements.
- PO – Allowed, if Software Request Form states PO can be used.
- PCC- Allowed, if Software Request Form states PCC can be used.
- Laptop and PCs must be purchased through a PO or via Aztec Shops ONLY.
- Documents required:
- Supplier Invoice
- Suppliers must be registered with SDSU. For more information on how a supplier/vendor can do business with SDSU, visit the New Supplier/Vendor Registration page on the P2P website.
- Completed Software Request Form
- Supplier Invoice
- Payment Notes:
- All will route to the appropriate FAH signing authority.
If there is a change in the "Division/College Care" assigned individual(s), please submit ServiceNow License Requests form to add and/or remove ITIL access and workflow (group assignment) for the Software Request process for your Division/College. If the newly assigned user already has ITIL access, please submit an Incident to be added to the workflow (assignment group) for the Software Request process for your Division/College.
ServiceNow - Software Request Form (SSO)Additional Notes
The University is held responsible to procure a minimum of 25% of its total spent from Small Businesses annually.

